摘要:科目二考试是驾驶人员考取驾驶证的重要环节,合格的科目二考试是保证驾驶安全的基础。在参加科目二考试时,考生需要注意一些细节和注意事项,以确保顺利通过考试。这些细节包括正确使用...
科目二考试是驾驶人员考取驾驶证的重要环节,合格的科目二考试是保证驾驶安全的基础。在参加科目二考试时,考生需要注意一些细节和注意事项,以确保顺利通过考试。这些细节包括正确使用方向盘、踩离合器的力度、掌握刹车和加速的技巧等。考生还应该注意观察周围的交通情况,合理运用车内镜和后视镜,正确判断车辆的位置和距离。只有在细致入微的注意和细节操作中,才能在科目二考试中取得优异成绩。
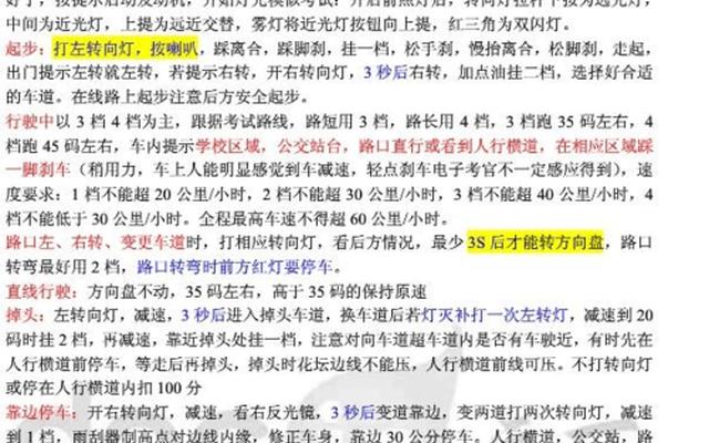
1、科目二考试注意事项和细节

科目二考试注意事项和细节
科目二考试是驾驶员考试中的一项重要环节,也是考生们最为关注的部分。在科目二考试中,考生需要进行倒车入库、侧方停车、曲线行驶、直角转弯等一系列操作。为了顺利通过科目二考试,考生需要注意以下几个方面的细节。
考生在进行科目二考试前,一定要熟悉考试内容和考试流程。可以通过学习驾驶员手册、观看相关教学视频等方式来了解科目二考试的具体要求。考生还可以参加驾校组织的模拟考试,以熟悉考试环境和操作流程,提高考试的自信心。
考生在进行科目二考试时,需要注意车辆的控制和操作。在进行倒车入库时,考生应该熟练掌握方向盘的转动和车速的控制,确保车辆能够准确地进入指定的停车位。在进行侧方停车时,考生需要注意车辆与路边的距离,以及车辆与前后车辆的位置关系,避免与其他车辆发生碰撞。在进行曲线行驶和直角转弯时,考生应该注意车速的控制和转向的角度,保持车辆的平稳行驶。
考生在科目二考试中还需要注意观察和判断。在进行倒车入库和侧方停车时,考生应该通过后视镜和倒车镜观察车辆周围的情况,确保没有其他车辆或行人存在。在进行曲线行驶和直角转弯时,考生应该提前观察路况和交通信号,做出正确的判断和决策,保证行驶的安全性。
考生在科目二考试中还需要注意时间的控制。科目二考试一般有一定的时间限制,考生需要在规定的时间内完成所有操作。考生在进行考试前,可以通过反复练习来提高操作的速度和准确性,以保证在考试中能够顺利完成所有要求。
科目二考试是驾驶员考试中的一项重要环节,考生需要在考试前做好充分的准备。通过熟悉考试内容和考试流程,掌握车辆的控制和操作技巧,注意观察和判断,以及合理控制时间,考生就能够顺利通过科目二考试,迈向驾驶证的取得之路。
2、科目二从头到尾所有细节

科目二是指机动车驾驶员考试中的道路驾驶技能考试,也被称为科目二考试。这是一项非常重要的考试,考生需要通过科目二考试才能获得驾驶证。下面将从头到尾详细介绍科目二考试的所有细节。
科目二考试主要考察考生的驾驶技能和安全意识。考试内容包括直线行驶、变更车道、超车、通过交叉路口、通过人行横道、靠边停车、起步、倒车入库等多个项目。考生需要在规定的时间内完成这些项目,并且要符合交通规则和安全驾驶要求。
在考试过程中,考生需要准备好自己的驾驶证、身份证和考试预约凭证等必要的材料。考试开始前,考生需要进行身体检查和车辆检查,确保自己和车辆的安全状况良好。考试过程中,考官会对考生的技术动作、道路意识和安全意识进行评判,通过考试的标准是全程无重大错误,并且在规定时间内完成所有项目。
在直线行驶项目中,考生需要保持车辆稳定,注意车辆与其他车辆的保持距离。变更车道和超车项目要求考生合理判断交通状况,并采取正确的操作。通过交叉路口和人行横道项目要求考生注意观察交通信号和行人,确保安全通过。靠边停车和起步项目要求考生准确掌握车辆的操作技巧,确保平稳停车和起步。倒车入库项目是考试中的难点,要求考生准确判断车辆位置和距离,进行精确的倒车操作。
科目二考试的时间限制为15分钟,考生需要在规定时间内完成所有项目。考试过程中,考生还需要注意交通安全和交通礼仪,遵守交通规则,不违反交通信号和交通标志。
科目二考试的通过率相对较低,因此考生需要提前做好充分的准备。可以选择报名驾校进行科目二的培训,熟悉考试项目和要求。在练习过程中,要注重技术动作的规范和准确性,并且要注意培养良好的驾驶习惯和安全意识。
科目二考试是机动车驾驶员考试中的重要环节,对考生的驾驶技能和安全意识有着较高的要求。考生需要通过科目二考试才能获得驾驶证,因此需要提前做好充分的准备,并且在考试过程中保持冷静和自信,严格遵守交通规则和考试要求。只有通过科目二考试,考生才能真正成为合格的驾驶员,安全驾驶上路。
3、科目二考试全过程 完整版

科目二考试全过程 完整版
科目二考试是驾驶员考试中的一项重要环节,它主要测试考生在实际驾驶中的操作技能和安全意识。下面将为大家介绍科目二考试的全过程。
考生需要在考试前进行准备。这包括学习和掌握交通规则、道路标志和手势信号等相关知识,以及熟悉车辆的各项操作和仪表的使用方法。考生还需要了解考试的流程和要求,以便做好充分的准备。
考试当天,考生需要按照指定的时间和地点前往考场。在考场,考生需要接受考官的检查和指导,确保车辆的安全性和合法性。考生还需要出示有效的身份证件和驾驶证,以便进行身份核实。
考试开始前,考生需要进行车辆的自检。这包括检查车辆的刹车、灯光、转向等功能是否正常,以及车辆的轮胎、底盘等部位是否存在异常。如果发现问题,考生需要及时告知考官,并等待进一步指示。
科目二考试主要分为倒车入库、侧方停车和直角转弯三个部分。考生需要按照考官的指示,依次完成这三个项目。在每个项目中,考生需要准确、平稳地操作车辆,保持良好的观察和判断能力,以确保安全通过考试。
在倒车入库项目中,考生需要将车辆倒入指定的车位,并保持与其他车辆的安全距离。在操作过程中,考生需要注意车辆的位置和方向,以及与其他车辆和障碍物的距离关系。
在侧方停车项目中,考生需要将车辆停放在指定的车位上,并保持与其他车辆的安全距离。在操作过程中,考生需要注意车辆的位置和方向,以及与其他车辆和行人的距离关系。
在直角转弯项目中,考生需要准确地转弯,并保持与其他车辆的安全距离。在操作过程中,考生需要注意车辆的速度和方向,以及与其他车辆和行人的距离关系。
完成所有项目后,考生需要等待考官的评判和反馈。考官将根据考生的操作技能和安全意识,给予相应的评分和建议。如果考生通过了考试,将获得科目二的合格证明,可以继续进行下一项考试。
总结起来,科目二考试是一项对考生实际驾驶技能和安全意识的测试。考生需要在考试前进行充分的准备,熟悉相关知识和要求。在考试中,考生需要准确、平稳地操作车辆,保持良好的观察和判断能力。通过科目二考试后,考生将更加自信和熟练地驾驶车辆,为日后的驾驶生活打下坚实的基础。
(注:本文所述内容仅供参考,具体考试要求以当地交通管理部门的规定为准。)
科目二考试是驾驶员考试中的重要环节,考生需要掌握一定的驾驶技巧和注意事项。在本文中,我们详细介绍了科目二考试的注意事项和细节,希望能够帮助考生们顺利通过考试。
考生在考试前应该熟悉考试流程和规则,了解考试内容和评分标准。考生需要掌握好车辆的操作技巧,包括起步、转向、变道、加减档等。注意观察和判断,合理使用后视镜和转向灯,确保行驶安全。考生还要注意控制车速,遵守交通规则,特别是在模拟场景中,要注意模拟其他车辆和行人的行为。
在考试过程中,考生要保持冷静和自信,稳定心态,不要紧张或慌张。遇到问题或者犯错时,要及时调整心态,不要影响后续的考试。要注意与考官的沟通和配合,按照考官的指示进行操作。
考生要不断练习和提高自己的驾驶技巧,熟悉各种场景下的应对方法,增加驾驶经验和技巧。只有不断地学习和实践,才能在科目二考试中取得好成绩。
科目二考试是一个对考生综合驾驶能力的考验,考生需要掌握好驾驶技巧,遵守交通规则,保持良好的心态和沟通配合能力。通过不断地练习和提高,相信考生们一定能够顺利通过科目二考试,取得驾驶证。