摘要:驾驶证是每个驾驶者都必须持有的重要证件,而在驾驶证有效期届满时,需要进行换证手续。换证流程是每位驾驶者都需要了解的,本文将以驾驶证六年到期换证流程为主题,详细介绍了换证所需...
驾驶证是每个驾驶者都必须持有的重要证件,而在驾驶证有效期届满时,需要进行换证手续。换证流程是每位驾驶者都需要了解的,本文将以驾驶证六年到期换证流程为主题,详细介绍了换证所需的材料、办理地点和注意事项等内容。通过阅读本文,驾驶者们可以更加清楚地了解换证的具体步骤,以便顺利完成换证手续,确保自己的驾驶证始终有效。
1、驾驶证六年到期换证流程

驾驶证是一种合法驾驶机动车辆的凭证,根据《中华人民共和国道路交通安全法》的规定,驾驶证的有效期限为6年。当驾驶证到期后,驾驶人需要进行换证手续,以保证自己的合法驾驶权益。下面将为大家介绍驾驶证六年到期换证的流程。
驾驶人在驾驶证到期前一个月内,需要前往当地车管所进行换证申请。在申请换证时,驾驶人需要携带本人的身份证、驾驶证原件、驾驶证照片和换证申请表。换证申请表可以在车管所现场领取或者通过车管所官方网站进行下载打印。
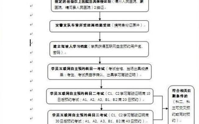
接下来,驾驶人需要进行体检。体检是为了确保驾驶人的身体状况符合驾驶机动车辆的要求。体检内容包括身高、体重、视力、听力、血压等方面的检查。体检可以选择在指定的医院或者驾驶人自己选择的医院进行。
完成体检后,驾驶人需要进行科目一考试。科目一考试是驾驶人换证的必要环节,主要测试驾驶人的交通法规知识和安全驾驶技能。科目一考试可以通过线上或线下的方式进行,具体考试方式由各地车管所规定。
通过科目一考试后,驾驶人需要进行科目二考试。科目二考试主要测试驾驶人的驾驶技能,包括倒车入库、侧方停车、曲线行驶等项目。科目二考试需要在指定的考试场地进行,考试时驾驶人需要按照考官的指示完成各项操作。
驾驶人需要进行科目三考试。科目三考试是道路驾驶技能考试,主要测试驾驶人在实际道路上的驾驶能力。考试时,驾驶人需要按照考官的指示进行道路驾驶,并完成指定的考试路线和项目。
完成科目三考试后,驾驶人需要等待一段时间,等待车管所对申请材料进行审核。审核通过后,驾驶人可以领取新的驾驶证。新的驾驶证有效期为6年,驾驶人可以继续合法驾驶机动车辆。
驾驶证六年到期换证是每位驾驶人必须面对的事情。在进行换证流程时,驾驶人需要提前了解相关规定和要求,并按照规定的流程进行操作。只有通过各项考试和审核,才能顺利完成换证手续,保证自己的合法驾驶权益。驾驶人在驾驶证到期前要提前安排时间进行换证申请,避免因过期驾驶证而面临处罚和不便。
2、6年驾驶证到期换证流程

6年驾驶证到期换证流程
驾驶证是一种重要的身份证明和行驶证,有效驾驶证是每位驾驶员必备的证件。根据相关规定,驾驶证的有效期限为6年。当驾驶证即将到期时,驾驶员需要按照规定进行换证流程,以确保自己的合法驾驶权益。
驾驶员需要提前办理驾驶证换证手续。一般来说,驾驶员可以在驾驶证到期前一个月开始办理换证手续,以避免因时间紧迫而造成的不便。可以选择到当地车管所或者大队办理换证手续。
在办理换证手续时,驾驶员需要准备一些必要的材料。需要提供本人的身份证原件和复印件作为身份证明。需要提供原驾驶证原件和复印件,以证明自己是合法的驾驶证持有人。还需要提供一张近期的一寸彩色照片,符合规定的照片要求。需要填写相关的申请表格,如换证申请表等。
在提交材料后,工作人员会对材料进行审核。审核通过后,驾驶员需要缴纳一定的换证费用。费用的具体数额可以咨询当地车管所或者大队。缴费后,工作人员会为驾驶员进行体检,包括视力、听力等方面的检查。体检合格后,驾驶员需要进行考试。
考试内容主要包括理论考试和实际考试。理论考试主要测试驾驶员对交通法规的了解和掌握程度,一般为选择题或判断题。实际考试主要测试驾驶员的驾驶技能,包括倒车入库、侧方停车、直角转弯等。考试合格后,驾驶员即可领取新的驾驶证。
在领取新的驾驶证时,驾驶员需要将原驾驶证交给工作人员进行注销。新的驾驶证将会在一定的时间内制作完成,并由工作人员通知驾驶员领取。领取新的驾驶证时,驾驶员需要携带相关的证件原件和复印件,以便进行核对。
6年驾驶证到期换证是每位驾驶员必须面对的事项。在办理换证手续时,驾驶员需要提前准备好相关材料,并按照规定的流程进行办理。通过合理安排时间和提前准备,驾驶员可以顺利完成换证手续,确保自己的合法驾驶权益。驾驶员在日常驾驶中也要遵守交通法规,安全文明驾驶,以确保自己和他人的安全。
3、驾驶证6年到期了怎么换证流程

驾驶证6年到期了怎么换证流程
驾驶证是每个驾驶人都必须持有的一项重要证件,它不仅代表着合法驾驶的身份,也是交通安全的保障。根据我国交通法规定,驾驶证有效期为6年,到期后需要进行换证。那么,驾驶证6年到期了,我们应该如何进行换证流程呢?
我们需要提前了解换证的时间。根据规定,驾驶证到期前30天内可以申请换证。我们要提前关注驾驶证的到期时间,并在到期前一个月内开始办理换证手续。
接下来,我们需要准备一些必要的材料。换证所需的材料包括:身份证原件及复印件、驾驶证原件及复印件、一寸彩色近期免冠照片等。建议大家提前准备好这些材料,以免耽误办理时间。
然后,我们需要前往当地车管所进行换证申请。在办理换证时,我们需要填写相关的申请表格,并提交上述准备好的材料。我们还需要缴纳一定的换证费用。具体的费用标准可以咨询当地车管所或者相关部门。
在提交申请后,我们需要等待一段时间进行审核。一般来说,审核时间较短,一周左右就可以完成。审核通过后,我们就可以领取新的驾驶证了。
领取新的驾驶证时,我们需要携带原驾驶证和相关的证件原件进行核对。核对通过后,我们就可以领取新的驾驶证了。我们还要注意,新的驾驶证上的有效期将从原驾驶证到期日的次日开始计算。
我们需要及时将新的驾驶证放置在车辆上。根据交通法规定,驾驶机动车辆时,驾驶人必须随身携带有效的驾驶证,并将其放置在车辆上显著位置。这样,交通执法人员在需要查验驾驶证时就可以方便地查看到。
驾驶证6年到期了需要进行换证流程,我们需要提前了解换证时间,准备好相关材料,前往车管所申请换证并缴纳费用,等待审核通过后领取新的驾驶证,并在车辆上放置新的驾驶证。通过以上流程,我们就可以顺利完成驾驶证的换证手续,保证自己合法驾驶,并为交通安全做出贡献。
总结全文,驾驶证六年到期换证流程相对简单,但需要注意一些细节。提前一个月办理换证手续是必要的,以免超过有效期导致驾驶证失效。准备好相关材料,包括身份证、居住证明、体检证明等,确保材料的真实性和完整性。然后,选择合适的办理地点,可以通过线上或线下方式进行申请,具体根据个人情况选择。在办理过程中,需要缴纳一定的费用,并进行现场拍照和指纹采集。等待换证结果,通常需要7个工作日左右。总体而言,驾驶证到期换证流程相对简单,只要按照规定的步骤进行操作,就能顺利完成。但在办理过程中,仍需注意细节,确保材料的真实性和准确性,以免耽误办理时间。驾驶证是每位驾驶员的必备证件,及时办理换证手续是每个驾驶者的责任和义务,也是确保交通安全的重要环节。