摘要:“地和的得用法还要不要区分”是一个关于汉语语法的讨论话题。在汉语中,地、和和得是三个常见的助词,它们在句子中的使用方式和作用不同,因此需要区分使用。有人认为,地和得的区分在...
“地和的得用法还要不要区分”是一个关于汉语语法的讨论话题。在汉语中,地、和和得是三个常见的助词,它们在句子中的使用方式和作用不同,因此需要区分使用。有人认为,地和得的区分在现代汉语中已经不那么重要,因为现代汉语的语法规则相对宽松,人们更注重流畅的表达,而不是拘泥于规则。也有人坚持认为,地和得的用法仍然需要区分,因为它们分别表示动作的方式和结果,使用不当可能会导致句子含义的混淆。无论是支持还是反对区分使用,对于学习和使用汉语的人来说,了解地和得的用法差异是提高语言表达能力的重要一步。
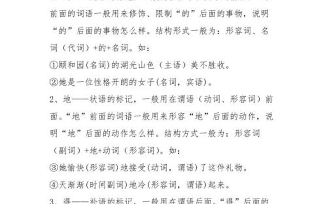
1、地和的得用法还要不要区分

地和的得是汉语中常用的三个助词,它们在语法和语义上有着不同的用法和区别。虽然地和得在发音上相似,但它们在使用时需要注意区分。下面将详细介绍地和的得的用法和区别。
我们来看一下“地”的用法。地可以用来构成副词,表示动作或状态的方式、方式、程度等。例如,“高兴地笑”、“快速地跑”、“轻轻地唱”。在这些例子中,地起到了修饰动词的作用,表示动作或状态的方式或程度。
接下来,我们来看一下“和”的用法。和可以用来连接并列的词语或短语,表示并列的关系。例如,“爸爸和妈妈”、“苹果和橙子”。在这些例子中,和起到了连接的作用,将两个词语或短语并列在一起。
我们来看一下“得”的用法。得可以用来表示程度、结果或方式。例如,“跑得快”、“吃得饱”。在这些例子中,得起到了修饰动词的作用,表示程度、结果或方式。
需要注意的是,地和得在使用时需要注意区分。地用于修饰动词,表示动作或状态的方式或程度;得用于修饰动词,表示程度、结果或方式。例如,“高兴地笑”表示以高兴的方式笑,“跑得快”表示跑得很快。如果把它们用错了,可能会导致句子的意思不清楚或者产生歧义。
总结起来,地和的得在汉语中有着不同的用法和区别。地用于修饰动词,表示动作或状态的方式或程度;和用于连接并列的词语或短语;得用于修饰动词,表示程度、结果或方式。正确使用地和得可以使句子更加准确和明确,避免产生歧义。希望以上的解释能够帮助大家更好地理解地和得的用法和区别。
2、现在还区分地得的用法吗

现在还区分地得的用法吗
地和得是汉语中常用的助词,它们在语法上有着不同的用法和意义。在现代汉语中,地和得的用法逐渐模糊,有时甚至被混淆使用。那么,现在还区分地得的用法吗?
我们来看看“地”的用法。在古代汉语中,“地”用于修饰动词,表示动作的方式或状态。例如,“悄悄地走”、“高兴地笑”。这种用法在现代汉语中仍然存在,但是随着语言的演变,人们更倾向于使用副词来修饰动词,而不是使用“地”。现代汉语中,“地”的用法逐渐减少,更多地被副词所取代。
接下来,我们来看看“得”的用法。在古代汉语中,“得”用于表示程度或结果。例如,“跑得快”、“说得好”。在现代汉语中,“得”的用法依然存在,并且非常常见。例如,“吃得饱”、“学得好”。这种用法强调了动作的结果或程度,使句子更加完整和准确。
现代汉语中,“地”和“得”的用法有时会被混淆使用。一方面,一些人在书写时可能会错误地使用“得”代替“地”,或者使用“地”代替“得”。这种错误用法可能会导致句子的意思不清楚或者语法错误。一些人在口语中可能会省略“地”或“得”,使句子更加简洁。这种省略有时会使句子的意思不够明确,需要根据语境进行理解。
现在还区分地得的用法。尽管在现代汉语中,“地”的用法逐渐减少,更多地被副词所取代,但是在某些情况下仍然需要使用“地”来修饰动词。而“得”的用法在现代汉语中非常常见,用于表示程度或结果。我们需要注意正确使用“地”和“得”,避免混淆或错误使用。我们也可以根据语境和需要,适当省略“地”或“得”,使句子更加简洁和流畅。
现代汉语中仍然区分地得的用法。地和得虽然在一些情况下可以互相替代或省略,但是正确使用它们可以使句子更加准确和清晰。我们应该继续学习和理解地得的用法,以提高我们的语言表达能力。
3、为什么要区分地和的用法

为什么要区分“地”和“的”用法
在中文语法中,“地”和“的”是两个常用的助词,它们在句子中起到不同的作用。虽然它们的发音相似,但是它们的用法却有着明显的区别。正确地区分和使用“地”和“的”是中文学习的基础,也是表达准确、流畅的关键。
我们来看看“地”的用法。在中文中,“地”通常用来构成副词,表示动作、状态或程度。比如,“快速地跑”中的“地”表示跑的方式和程度。再比如,“认真地学习”中的“地”表示学习的状态和程度。“地”还可以用来构成形容词或名词的补语,如“美丽地笑”和“高兴地唱”。
而“的”则主要用来连接名词和形容词,表示所属关系或修饰关系。当我们需要表示某个名词的属性或所属关系时,可以使用“的”。比如,“我妈妈的房子”中的“的”表示房子属于我妈妈。再比如,“红色的花”中的“的”表示花的颜色是红色。
区分“地”和“的”的关键在于理解它们的作用和功能。一般来说,如果我们要表示动作、状态或程度,就使用“地”;如果要表示所属关系或修饰关系,就使用“的”。在实际应用中,还需要根据具体的语境和句子结构来确定使用哪个助词。
我们还需要注意一些常见的错误用法。有时候,人们会误用“的”来替代“地”,或者误用“地”来替代“的”。这样的错误用法会导致句子的意思不清楚,甚至产生歧义。我们在写作或口语表达中,一定要注意正确使用“地”和“的”。
区分“地”和“的”的用法是中文学习的基础,也是正确表达的关键。通过理解它们的作用和功能,我们可以在写作和口语中使用得更加准确、流畅。我们应该认真学习和掌握它们的用法,避免常见的错误用法。只有这样,我们才能更好地运用中文,表达自己的思想和观点。
总结全文可以得出,地、和、的、得在汉语中是常用的助词和语气词。它们的使用方式和意义各不相同,但在实际应用中往往容易混淆。在日常交流中,我们需要注意正确使用这些词语,以避免产生歧义或语法错误。我们也应该根据具体语境和语气需要来灵活运用这些词语,使我们的表达更加准确、流畅。虽然地、和、的、得在不同情况下可能存在一定的区分,但总体而言,我们应该注重语境和语意的理解,遵循语言规范,以达到更好的交流效果。