摘要:语文是人类最重要的交流工具之一,它通过不同的表达方式传递思想和情感。在语文的世界中,表达方式多种多样,可以分为几种主要类型。 1、语文的表达方式分为哪几种 语文作为一门重要的学...
语文是人类最重要的交流工具之一,它通过不同的表达方式传递思想和情感。在语文的世界中,表达方式多种多样,可以分为几种主要类型。
1、语文的表达方式分为哪几种

语文作为一门重要的学科,是我们学习和沟通的基础。在语文学习中,表达方式是非常关键的一部分。它涉及到我们如何用语言来传达思想和情感。下面,我将介绍一些常见的语文表达方式。
我们有文字表达。文字是最常用的表达方式之一。它通过书写和阅读来传递信息。文字表达可以包括各种文体,如记叙文、说明文、议论文等。通过文字表达,我们可以清晰地描述事物、叙述故事、阐述观点等。文字表达的优势在于可以准确地传达信息,但也需要注意语言的准确性和流畅性。
口头表达是另一种常见的表达方式。口头表达通过口语的形式传递信息。它可以包括演讲、对话、讨论等形式。口头表达更加直接和生动,可以通过语音、声调、表情等方式传达更多的信息。口头表达的优势在于可以实时交流和互动,但也需要注意语言的清晰度和表达的连贯性。
除了文字和口头表达,我们还有非语言表达。非语言表达是通过非语言符号来传递信息的方式。它包括肢体语言、面部表情、声音语调等。非语言表达在交流中起到重要的辅助作用,可以增强语言表达的效果。例如,通过肢体语言和面部表情,我们可以更加生动地描述一个场景或者表达情感。非语言表达的优势在于可以传递更多的情感和细微的信息,但也需要注意不同文化背景下的差异。
我们还有图像表达。图像表达是通过图片、图表、图画等形式来传递信息。图像表达可以更加直观地展示事物的特点和关系。例如,通过地图可以清晰地展示地理信息,通过图表可以直观地呈现数据。图像表达的优势在于可以用简洁明了的方式传达信息,但也需要注意图像的准确性和清晰度。
语文的表达方式有文字表达、口头表达、非语言表达和图像表达等多种形式。每种表达方式都有其独特的优势和适用场景。在语文学习中,我们应该灵活运用不同的表达方式,以达到更好地沟通和交流的目的。通过不断的练习和积累,我们可以提高自己的表达能力,更好地表达自己的思想和情感。
2、语文句子的表达方式有哪几种

语文句子的表达方式有哪几种
语文是我们学习的一门重要学科,而句子是语文学习中的基本单位。句子的表达方式多种多样,每种方式都有其独特的特点和用途。下面,我们来介绍一下语文句子的几种常见表达方式。
第一种是陈述句,它是最常见的句子表达方式。陈述句用来陈述事实、描述事物或表达观点。例如:“今天天气很好。”“我喜欢读书。”陈述句通常以主谓结构为主,简洁明了。
第二种是疑问句,它用来提问或询问事物的情况。疑问句的特点是句末使用问号。例如:“你去过北京吗?”“他是谁?”疑问句可以分为一般疑问句和特殊疑问句,通过不同的疑问词来引导问题的回答。
第三种是感叹句,它用来表达强烈的感情或情绪。感叹句通常以感叹词开头,例如:“多么美丽的风景啊!”“真是太棒了!”感叹句常用于表达惊喜、赞叹、愤怒等情感。
第四种是祈使句,它用来表示命令、请求或建议。祈使句通常以动词开头,没有主语。例如:“请关上门。”“别迟到了。”祈使句常用于口头交流或写作中,具有直接、简洁的特点。
第五种是条件句,它用来表示假设、条件或可能性。条件句通常由“如果”、“要是”等引导,分为真实条件句和虚拟条件句。例如:“如果明天下雨,我们就不去郊游了。”“要是我有钱,我就买一辆新车。”条件句常用于叙述假设情况或进行推理推断。
第六种是比较句,它用来进行比较或对比两个事物的相同或不同之处。比较句通常使用“像……一样”、“与……不同”等结构。例如:“他像一只狮子一样勇敢。”“这个苹果与那个橘子不同。”比较句常用于描述事物的特点或进行对比分析。
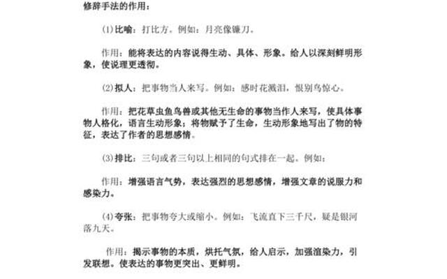
除了以上几种常见的表达方式,语文句子还可以通过修辞手法、排比、倒装等方式进行表达。修辞手法可以增强语言的感染力和艺术性,排比可以使句子更加生动有力,倒装可以使句子更加突出或强调某个部分。
语文句子的表达方式多种多样,每种方式都有其独特的功能和用途。在学习语文的过程中,我们应该灵活运用这些表达方式,使我们的语言更加准确、生动、有力,提高我们的表达能力。
3、句子表达方式分为哪几种

句子是语言的基本单位,是人们交流思想和表达意思的重要工具。句子的表达方式多种多样,可以根据句子的结构、语气、修辞手法等来进行分类。下面将介绍几种常见的句子表达方式。
一、陈述句
陈述句是最常见的句子表达方式,用来陈述事实、描述现象或表达观点。陈述句通常以主语开头,谓语动词在主语之后。例如:“我喜欢读书。”、“今天天气很好。”、“他是一位优秀的演员。”这些句子都是陈述句。
二、疑问句
疑问句用来询问信息、征求意见或引起对话。疑问句通常以疑问词(如何、什么、为什么等)或助动词(是否、能否等)开头。例如:“你去过北京吗?”、“你喜欢吃苹果还是梨?”、“明天要不要一起去看电影?”这些句子都是疑问句。
三、祈使句
祈使句用来表示命令、请求、建议或劝告。祈使句通常省略主语,直接使用动词原形。例如:“请关上门。”、“别迟到了。”、“来,我们一起努力吧!”这些句子都是祈使句。
四、感叹句
感叹句用来表达强烈的情感、惊讶、赞叹或感慨。感叹句通常以感叹词(多为副词或形容词)开头。例如:“多么美丽的风景啊!”、“太棒了!”、“真是令人难以置信!”这些句子都是感叹句。
五、条件句
条件句用来表达假设、条件或前提。条件句通常包含一个条件从句和一个主句,两者之间使用连词(如如果、假如、只要等)连接。例如:“如果明天下雨,我就不去郊游。”、“只要努力学习,就一定能取得好成绩。”这些句子都是条件句。
六、比较句
比较句用来进行比较、对比或归纳总结。比较句通常使用比较级形式的形容词或副词来表示不同程度或差异。例如:“他比我更聪明。”、“这个城市比那个城市更繁华。”、“越努力,越有可能成功。”这些句子都是比较句。
以上是几种常见的句子表达方式。句子的表达方式还有很多种,如倒装句、省略句、并列句等等。不同的句子表达方式可以给语言增添更多的魅力和表达效果。在日常生活和写作中,我们可以根据需要灵活运用这些句子表达方式,使语言更加生动、准确和有趣。
总结全文:
通过对语文的表达方式进行探讨,我们可以看到语文的多样性和丰富性。语文的表达方式可以分为口头表达和书面表达两大类。口头表达包括口语和演讲,是人们日常交流和表达思想的主要方式。它具有直接、即时的特点,能够更好地传达情感和交流信息。而书面表达则包括书写和文字创作,是一种更加正式和规范的表达方式。它要求准确、清晰地表达思想,能够长久保存和传播信息。还有一些特殊的表达方式,如符号语言、肢体语言和绘画等,它们通过非语言的方式传达信息,丰富了语文的表达形式。通过不同的表达方式,我们可以更好地理解和沟通,促进文化交流和认知发展。提高语文表达能力,掌握不同的表达方式对于个人和社会的发展都具有重要意义。